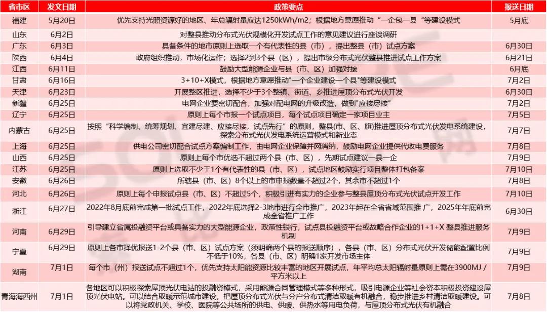
自6月20日国家能源局综合司正式下发《关于报送整县(市、区)屋顶分布式光伏开发试点方案的通知》以来,已有多地正式下发了《关于报送整县(市、区)屋顶分布式光伏开发试点方案的通知》,近日再添宁夏、湖南、青海海西州等三地推出相关政策,分布式光伏整县推进已经达20省市。
1、宁夏





3、青海海西州
海西州发展和改革委员会关于组织申报整县(市)屋顶分布式光伏开发试点方案的通知
西发改能源〔2021〕358号
各市、县人民政府,大柴旦行委:
现将《国家能源局综合司关于报送整县(市、区)屋顶分布式光伏开发试点方案的通知》(以下简称《通知》)转发给你们,请你们认真学习领会,结合城镇化建设水平和乡村振兴战略,按照自愿原则,组织申报整县(市)屋顶分布式光伏开发试点方案。
一、请严格按照《通知》要求,对照方案模板,抓紧开展实地调研、资料收集、方案编制等工作,确保方案切合实际,具有必要性、可行性和操作性,确保资金筹措措施切实可行。
二、请根据本地区城镇化率和乡镇、农村需求,认真核算可承载屋顶光伏电站的面积,按照《通知》要求,满足党政机关、学校、医院、村委会、工商业厂房和村民屋顶的建设比例。
三、请主动加强与电力公司的衔接沟通,邀请电力公司深度参与方案编制工作,指导屋顶光伏电站的布局和接入,根据拟建设的屋顶光伏核算面积,计算屋顶光伏区域电网接入能力,确保屋顶光伏电站实现“自发自用、余电上网”的并网要求,力争农村居民屋顶光伏电站全容量上网,发挥屋顶光伏电站增加农牧民和村集体收入的作用。
四、各地区可以积极探索屋顶光伏电站的投融资模式,采用能源合同管理模式等多种形式,吸引电源企业等社会资本积极投资建设屋顶光伏电站,确定合理的投资建设模式、利润分配模式、运营管理模式,优化投资方式,增加农牧民收入。各地区可与具有资质的电源企业对接,确定本地区屋顶光伏电站整体推进的建设主体,会同编制试点方案。
五、各地区要充分利用好屋顶光伏电站灵活分布、灵活供电的特性,积极提高本地电力消纳能力,减轻电网接入压力和海西电网输出通道压力。可以结合我州取暖示范城市建设,把屋顶分布式光伏与分户分布式清洁取暖有机融合,稳步推进乡村清洁取暖建设;可以将党政机关、学校、医院等公共场所的供电、供暖、供热水等用电负荷,与屋顶分布式光伏有机融合;可以主动应用新技术,增强项目整体效益,降低项目投资成本,提高项目创新能力。
六、各地区务必要高度重视屋顶光伏电站建设工作,加强组织领导,汇集各方力量编写好试点方案,做好方案的可行性论证。方案以政府名义,于7月8日前报州发展和改革委员会( 能源局 )。我委审核后,报省能源局。
特此通知。
联系人:易代新 联系方式:8212532
电子邮箱: hxznyj@163.com
附件: 1. 《国家能源局综合司关于报送整县(市、区)屋顶分布式光伏开发试点方案的通知》
2.《xx 县分布式光伏整县推进试点工作方案》样本



